跳到主要內容區
您的瀏覽器不支援JavaScript功能,若網頁功能無法正常使用時,請開啟瀏覽器JavaScript狀態
搜尋
菜單
漢堡鈕選單
校首頁
English
漢堡鈕選單
招生資訊
115學年度財金系入學資訊
關於本系
本系簡介
教學設備
法規章則
高中職參訪
校園360°
系辦公室
職涯地圖
師資陣容
專任師資
兼任師資
課程資訊
課表查詢
課程標準
雙主修輔系
預研生辦法
課程綱要
課程特色
財金證照
證照地圖
實習專區
校外實習
實習廠商
實習表單
就業資訊
實習地圖
表單下載
碩士班口試表單
實務專題表單
系友專區
2025.6.14系友座談會
歷屆活動
首頁
115本系入學資訊
115學年度日四技特殊選才招生管道公告-財務金融系財務金融組、會計資訊組
字體大小調整
小
中
大
您的瀏覽器不支援JavaScript功能,若網頁功能無法正常使用時,請開啟瀏覽器JavaScript狀態
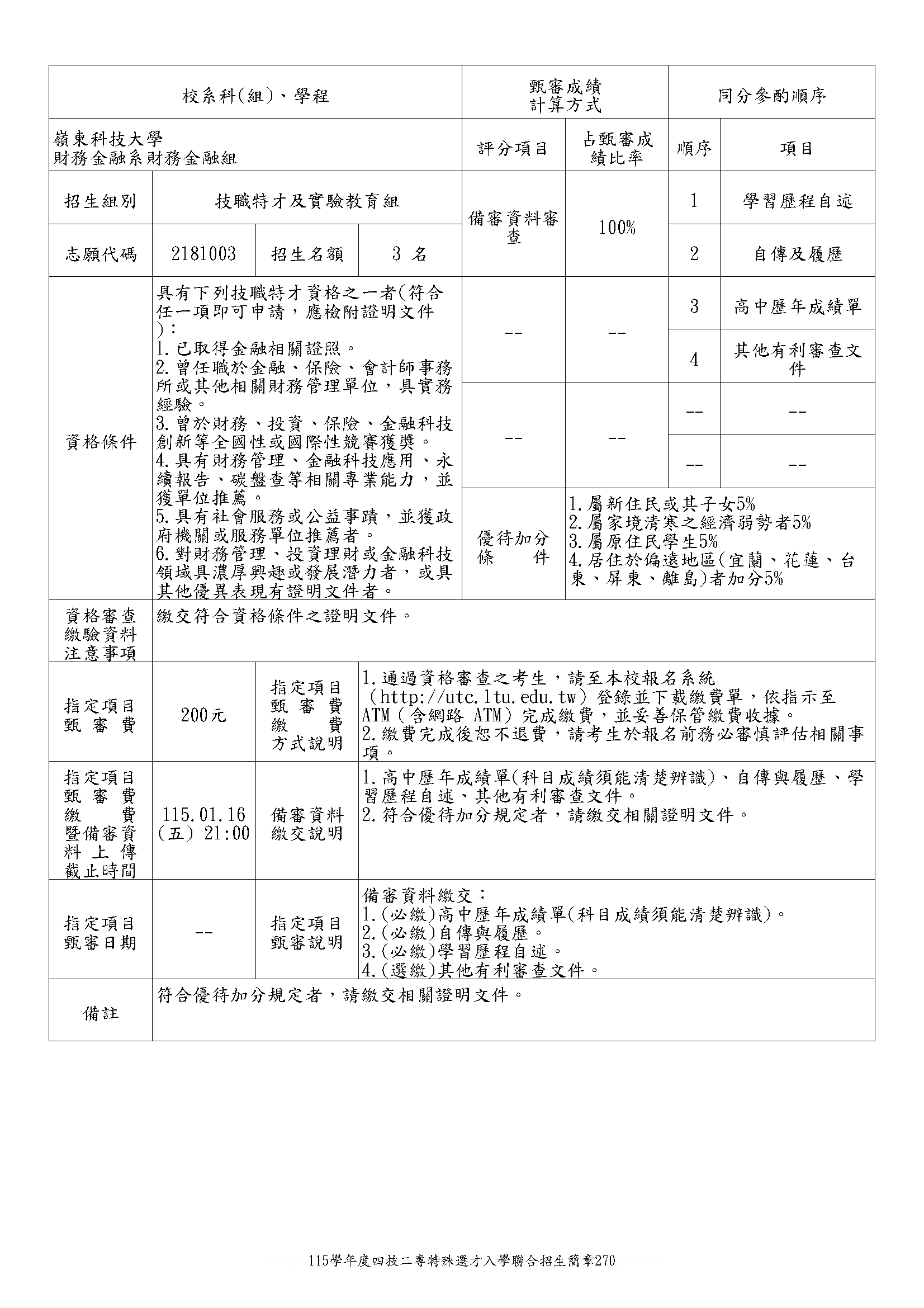
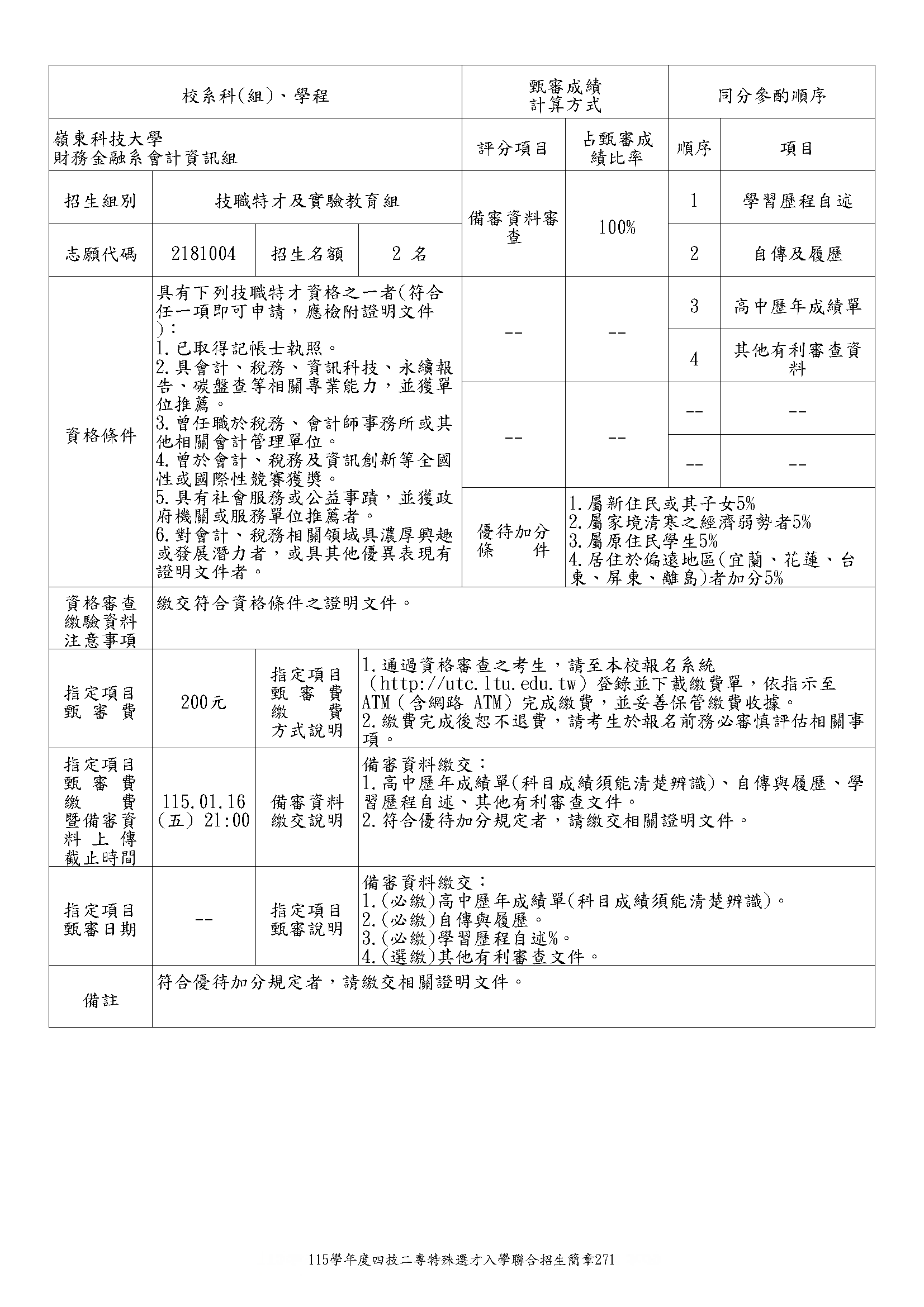
115學年度四技二專特殊選才入學聯合招生簡章-嶺東科技大學財務金融系
財務金融組
、
會計資訊組
報名及資格審查作業,自
114.12.15(
星期一)10:00起,至
114.12.19
(星期五)17:00止
頁面擷取自-115_s42_general_regulations2-2.png
頁面擷取自-115_s42_general_regulations2.png
瀏覽數:
登入成功
Close (Esc)
Share
Toggle fullscreen
Zoom in/out
Previous (arrow left)
Next (arrow right)